Project Video
Video Description: Complete demonstration of the automated paint line system featuring the novel double knuckle linkage mechanism and STM32F051 microprocessor control.
Photos



CAD Designs and Renders











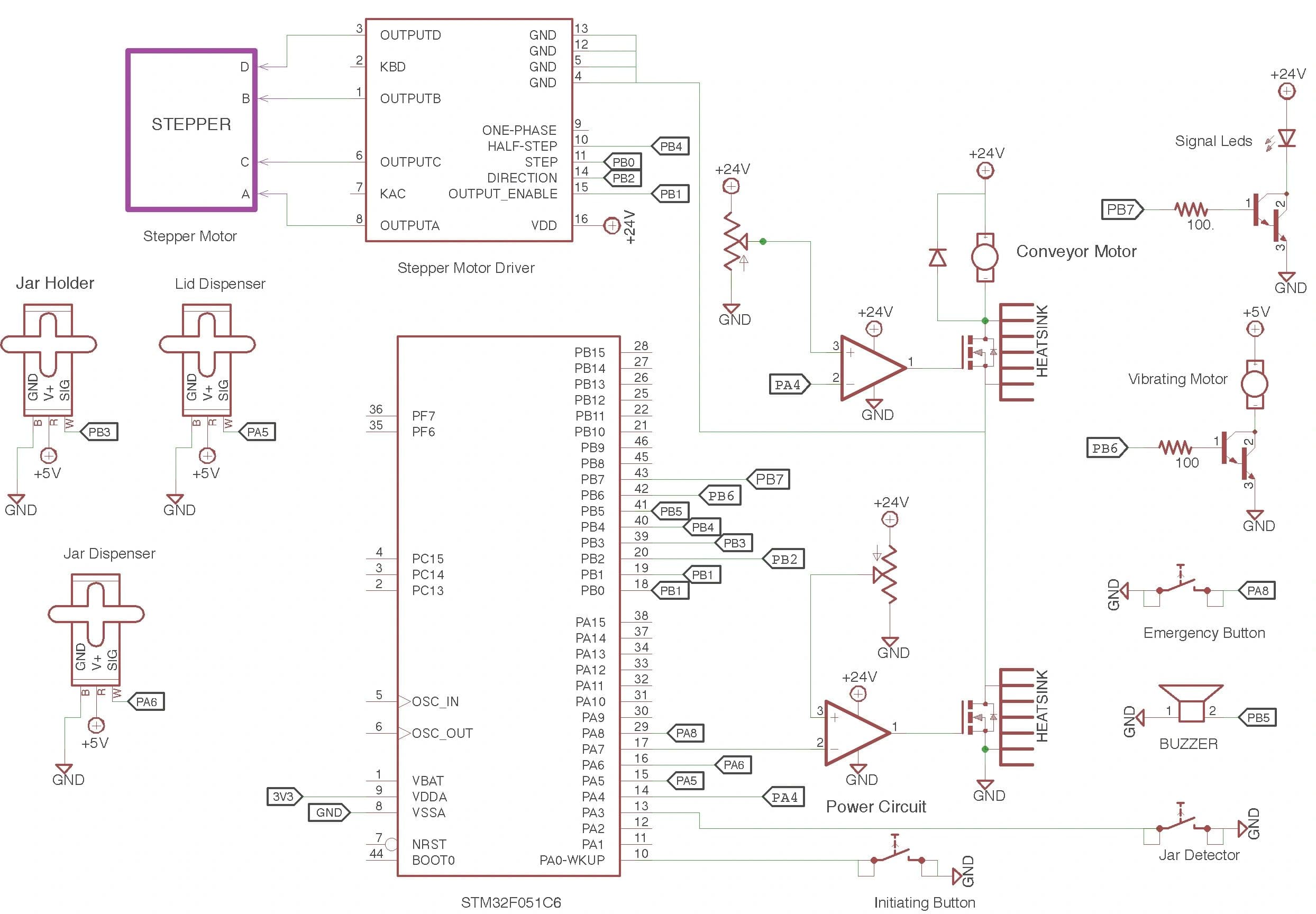
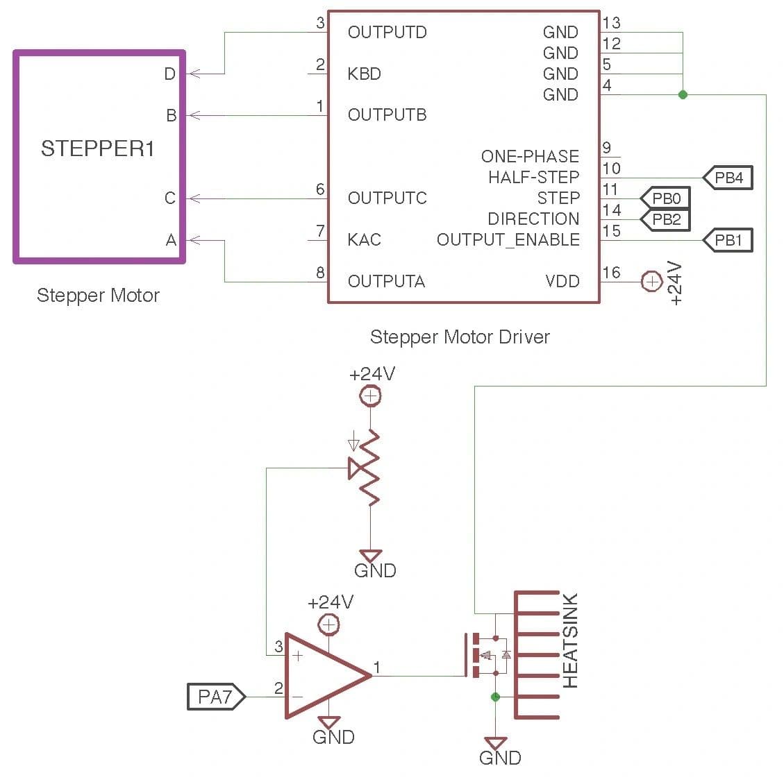
Electronics




Video Description: Complete demonstration of the automated paint line system featuring the novel double knuckle linkage mechanism and STM32F051 microprocessor control.

















